
中金策略
热点栏目
自选股
数据中心
行情中心
资金流向
模拟交易
客户端
作者:陈畅/F3019342、Z0013351/
一德期货宏观分析师
策略速览版
后市展望
短期而言,伴随着“十五五规划”对扩内需、促消费、惠民生政策导向的强化,如果年末政治局会议和中央经济工作会议能够在此基础上进一步释放更为清晰的政策引导方向、推动企业盈利和经济基本面出现实质性改善预期,则有助于再度增强交易者对于股票市场的信心,进一步推动增量资金入市与市场赚钱效应的正反馈。
行业与配置
若产业本身具备基本面逻辑,则在政策加持下更容易展现出持续的阿尔法行情:
① AI算力、创新药、新消费等领域已经有基本面或预期支撑;
② 可控核聚变、商业航天等尚处于主题投资阶段。
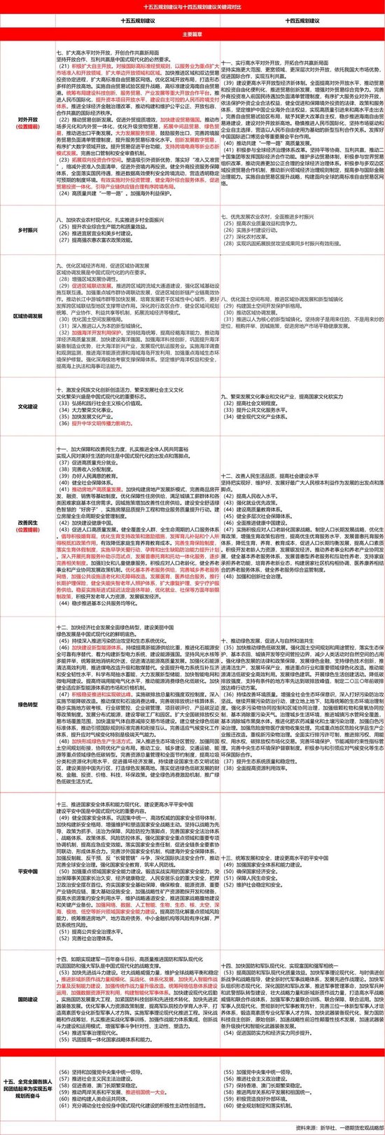
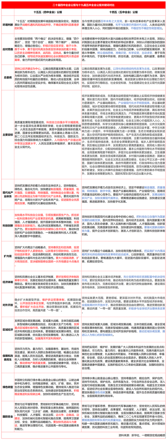
中国共产党第二十届中央委员会第四次全体会议于2025年10月20日至23日在北京举行,会议审议通过了《中共中央关于制定国民经济和社会发展第十五个五年规划的建议》。10月23日发布《中国共产党第二十届中央委员会第四次全体会议公报》,10月28日发布《中共中央关于制定国民经济和社会发展第十五个五年规划的建议》。本文将从会议公报及“十五五”规划建议出发,对其中涉及的核心政策导向进行解读,并在此基础上分析“十五五”规划对中长期A股市场趋势和结构所带来的影响。
1. 政策基调:表态自信从容,应对积极有为
从会议公报来看,全会高度评价了“十四五”时期我国发展取得的重大成就,并明确“十五五”时期的历史定位。相较于“十四五”规划,当前国际地缘局势更加复杂多变,我国在科技自主创新领域取得显著进步的同时,也面临着有效需求不足、物价低迷等挑战。因此,我们对“十五五”规划的主要关注点集中在两个方面:一是未来五年的产业规划,二是稳增长扩内需的政策指引。
对比二十届四中全会与十九届五中全会公报内容,最直观的感受是,“十五五”整体的政策基调与应对思路相比“十四五”更加积极主动。公报指出:“十五五”时期我国发展环境面临深刻复杂变化,我国发展处于战略机遇和风险挑战并存、不确定难预料因素增多的时期。比如,地缘政治局势更加复杂多变,“逆全球化”趋势日益明显。我国科技创新实力虽取得长足进步,但在一些前沿领域仍面临“卡脖子”现象。房地产市场调整带来的债务和需求不足问题依然有待解决,扩大有效需求、摆脱物价低迷状况的紧迫性上升。为应对这些挑战,继2022年二十大报告后,四中全会再提“坚持以经济建设为中心”,叠加“续写经济快速发展和社会长期稳定两大奇迹新篇章”的表述,表明经济增长重要性提升。“积极识变应变求变,敢于斗争、善于斗争,勇于面对风高浪急甚至惊涛骇浪的重大考验,以历史主动精神克难关、战风险、迎挑战”相比“树立底线思维,准确识变、科学应变、主动求变”的应对思路,彰显了政策的自信从容,决心的显著增强和举措的积极有为。未来我国政策或将在一系列领域主动出击,有利于提振市场信心和风险偏好。
“十五五”规划建议明确了这一时期在基本实现社会主义现代化进程中具有“承前启后”的重要地位。“十五五”规划建议结合“到二〇三五年实现我国经济实力、科技实力、国防实力、综合国力和国际影响力大幅跃升,人均国内生产总值达到中等发达国家水平,人民生活更加幸福美好,基本实现社会主义现代化”的远景目标,提出“十五五”时期“经济增长保持在合理区间,全要素生产率稳步提升”的阶段性目标。由此可见,“十五五”规划建议对经济增长的表述比“十四五”规划建议更强,强化了市场对于明年GDP增速目标设定在5%左右的预期。考虑到“十五五”时期地缘政治局势更加复杂多变,扩内需重要性提升。因此,“十五五”规划建议继续强调扩大内需是战略基点,提出了“居民消费率明显提高、内需拉动经济增长主动力作用持续增强”的阶段性目标,供给与需求再平衡的政策导向愈发明显。与此同时,“十五五”规划建议强调“科技自立自强水平大幅提高”、“国家安全屏障更加巩固”等目标,体现出在“世界百年变局加速演进”背景下,我国发展将更加重视科技与安全。从任务的顺序看,相比“十四五”规划建议,“十五五”规划建议将建设现代化产业体系作为第一任务,同时对外开放、改善民生顺序提前。
2. 产业规划:突出科技创新中金策略,强调自立自强
公报将建设现代化产业体系和加快高水平科技自立自强分别放在第一位和第二位,表明科技+创新的地位相当突出。“保持制造业合理比重,构建以先进制造业为骨干的现代化产业体系”、“加快高水平科技自立自强”、“抓住新一轮科技革命和产业变革历史机遇”、“全面增强自主创新能力,抢占科技发展制高点”、“加强原始创新和关键核心技术攻关”等表述,显示政策面对制造业(尤其是先进制造业)的重视,以及对科技创新追求的进一步提升。这意味着未来五年将会把科技和产业维度放在较为靠前的位置上,聚焦关键核心技术攻关、科技创新和产业创新融合,自主可控和国产替代是未来五年的政策重点。
“十五五”规划建议将建设现代化产业体系的顺序前移,放在首要任务位置,强调“保持制造业合理比重,构建以先进制造业为骨干的现代化产业体系”。相比“十四五”规划建议,“十五五”规划建议首次明确指出了现代化产业体系中传统产业的发展方向,提出“巩固提升矿业、冶金、化工、轻工、纺织、机械、船舶、建筑等产业在全球产业分工中的地位和竞争力,提升产业链自主可控水平”,旨在提质升级。与此同时,继续强调培育壮大新兴产业和未来产业,包括“新能源、新材料、航空航天、低空经济”,形成规模化支柱力量。提出前瞻布局未来产业,包括“量子科技、生物制造、氢能和核聚变能、脑机接口、具身智能、第六代移动通信”等产业,成为新的经济增长点。相比于2025年的政府工作报告,新增了氢能和核聚变能、脑机接口这两个方向。
在“加快高水平科技自立自强,引领发展新质生产力”方面,“十五五”规划建议更重突破和实效。一方面强调“加强原始创新和关键核心技术攻关”,明确提出“采取超常规措施,全链条推动集成电路、工业母机、高端仪器、基础软件、先进材料、生物制造等重点领域关键核心技术攻关取得决定性突破”。“超常规措施”和“决定性突破”意味着在地缘政治局势更加复杂多变的背景下,上述关键核心技术攻关的投入和方法会进一步加强和创新,针对各条产业链上“卡脖子”的难点堵点全面推动技术攻关。另一方面,更加重视“推动科技创新和产业创新深度融合”,提出“全面实施‘人工智能+’行动”,“抢占人工智能产业应用制高点”,突出了对于人工智能行业的重视,未来五年重点关注“算力+模型+应用”飞轮效应的形成。
从“十二五”、“十三五”、“十四五”政策面所支持的战略新兴产业方向来看,不难发现具备持续性阿尔法行情的板块大多都有良好的基本面或基本面预期支撑。如果产业本身就处于技术或产品爆发、渗透率快速提升的产业周期中,则政策面的支持会加快产业发展的趋势、提升产业的景气度,比如“十二五”时期的环保、“十三五”时期的芯片、“十四五”时期的新能源汽车等。而如果政策扶持的产业处于刚起步的发展阶段,那么市场短期可能会基于五年产业规划进行主题投资。但由于缺乏基本面的配合,板块的延展性和持续性都欠佳。目前来看,AI产业链(尤其是算力)、创新药等领域已经有基本面或预期支撑,而可控核聚变、量子科技、脑机接口等尚处于主题投资阶段。
3. 稳增长信号:坚持扩大内需,建设统一大市场
公报提出“坚持扩大内需这个战略基点,坚持惠民生和促消费、投资于物和投资于人紧密结合,以新需求引领新供给,以新供给创造新需求,促进消费和投资、供给和需求良性互动,增强国内大循环内生动力和可靠性。要大力提振消费,扩大有效投资,坚决破除阻碍全国统一大市场建设卡点堵点”。“投资于物和投资于人紧密结合”体现了政策思路由侧重于基建、地产等的供给侧发力为主,转向寻求供给和需求的再平衡,发展思路发生明显变化。在此背景下,预计“十五五”期间,政策面会更多出台类似消费品以旧换新、生育补贴等的刺激需求政策。叠加“坚决破除阻碍全国统一大市场建设卡点堵点”的表述,我们认为上述信号是对去年“924”政策和今年7月1日“反内卷”政策信号的延续,有利于提振消费动能、打破低物价负反馈、增强市场信心。“以新需求引领新供给,以新供给创造新需求”体现了Z世代看重消费体验、拒绝奢靡消费、在乎消费品位、接纳消费符号的多元消费理念,利好打造差异化品牌以及精准切入细分市场的“新消费”领域。此外,本次公报提到“推动房地产高质量发展”,城市发展从外延式扩张转向内涵式提质,房地产转向高品质、低风险、可持续的新模式。
在“有效需求不足,国内大循环存在卡点堵点”、“国际经济贸易秩序遇到严峻挑战”的背景下,“十五五”规划建议对扩内需、促消费的重视程度进一步提升。明确提出“坚持扩大内需这个战略基点,坚持惠民生和促消费、投资于物和投资于人紧密结合,以新需求引领新供给,以新供给创造新需求”。具体的举措上,“十五五”规划建议提出“统筹促就业、增收入、稳预期,合理提高公共服务支出占财政支出比重,增强居民消费能力”,“优化政府投资结构,提高民生类政府投资比重”,“坚决破除阻碍全国统一大市场建设卡点堵点,综合整治‘内卷式’竞争”,显示出政策思路由侧重于基建、地产等的供给侧发力为主,转向寻求供给和需求的再平衡,是对去年“924”政策和今年7月1日“反内卷”政策信号的延续。
“加快构建高水平社会主义市场经济体制”方面,“十五五”规划建议提出“促进形成更多由内需主导、消费拉动、内生增长的经济发展模式”,进一步夯实了扩内需、促消费的政策方向。在政策定调上更加积极,提出“实施更加积极的宏观政策,持续稳增长、稳就业、稳预期”,“发挥积极财政政策作用”。资本市场方面,“十五五”规划建议提出“加快金融强国建设”,“提高资本市场制度包容性、适应性,健全投资和融资相协调的资本市场功能”。结合新“国九条”,预计“十五五”期间资本市场在支持实体经济尤其是新质生产力发展方面的能力和作用有望进一步提升。
地产方面,本次建议稿增量表述不多,并未提到“房住不炒”,整体政策取向符合近年来推动地产高质量发展的基调。
4. 股票市场启示:政策夯实信心,关注产业导向
2024年9月底以来,驱动A股市场不断上行的底层逻辑来自于去年“924”政策面的转向、监管层对于股票市场呵护的决心、中国在科技领域创新的深化以及大国博弈中中国所展现出的定力和实力。就今年而言,A股市场的上涨并非由自上而下的总量政策和基本面改善驱动,而是更多源于自下而上的积极信号被市场发掘,即政策对资本市场的支持、科技领域的创新、中国在大国博弈中展现的底气和军事实力的跃升等。目前来看,上述逻辑并未被打破,为A股市场中期向好奠定坚实基础。就短期而言,伴随着“十五五规划”对扩内需、促消费、惠民生政策导向的强化,如果年末政治局会议和中央经济工作会议能够在此基础上进一步释放更为清晰的政策引导方向、推动企业盈利和经济基本面出现实质性改善预期,则有助于再度增强交易者对于股票市场的信心,进一步推动增量资金入市与市场赚钱效应的正反馈。
行业与配置层面,我们认为“十五五”期间可重点关注如下领域:
(1)高端制造方面,关注具身智能、固态电池、航空航天、氢能和可控核聚变等方向。
(2)人工智能领域,关注算力、基础设施、存储、端侧、应用等方向,其中半导体设备材料、基础软件等国产替代和自主可控方向值得重点关注。
(3)生物科技方面,关注创新药、高端医疗器械、智慧医疗等方向。
(4)空间经济方面,关注商业航天、深海科技方向。
(5)数字科技方面,关注6G、量子科技方向。
(6)内需消费方面,新消费(例如IP潮玩、黄金珠宝、美妆、宠物、奶茶咖啡等)或将继续受益,后续这些企业的市场渗透率提升斜率以及创新能力是决定其业绩改善和行情延续性的关键。
前文中我们提到,若产业本身具备基本面逻辑,则在政策加持下更容易展现出持续的阿尔法行情。目前来看,上述行业中AI算力、创新药、新消费等领域已经有基本面或预期支撑,而可控核聚变、商业航天等尚处于主题投资阶段。
编辑:武宇杰
审核:寇宁/F0262038、Z0002132/
复核:李煜爽
报告制作日期:2025年10月29日
交易咨询业务资格:证监许可〔2012〕38号
免 责 声 明
本研究报告由一德期货有限公司(以下简称“一德期货”)编制,本公司具有中国证监会许可的期货交易咨询业务资格(证监许可〔2012〕38号)。
本研究报告由一德期货向其服务对象提供,无意针对或打算违反任何国家、地区或其它法律管辖区域内的法律法规。未经一德期货事先书面授权许可,任何机构或个人不得更改或以任何方式引用、转载、发送、传播或复制本报告。
本报告所载内容及观点基于研究人员认为可信的公开信息或实地调研资料,仅反映本报告作者的不同设想、见解及分析方法,但一德期货对这些信息的准确性和完整性均不作任何保证,且一德期货不保证这些信息不会发生任何变更。本报告中的信息以及所表达意见,仅作参考之用,不构成任何交易、法律、会计或税务的最终操作建议,一德期货不就报告中的内容对最终操作建议作出任何担保,不对因使用本报告的材料而导致的损失负任何责任。服务对象不应单纯依靠本报告而取代自身的独立判断。
新浪合作大平台期货开户 安全快捷有保障
海量资讯、精准解读,尽在新浪财经APP
责任编辑:李铁民 中金策略
信钰证券提示:文章来自网络,不代表本站观点。